儿童和青少年超重和肥胖共识/指南标准汇编(2014—2024年)

发表时间:2025-05-09 13:03

世界卫生组织(WHO)报道:5-19岁儿童和青少年的超重(含肥胖)流行率急剧上升,从1990年的8%上升到2022年的20%。男孩和女孩的上升情况类似:在2022年,有19%的女孩和21%的男孩超重。全球超过3.9亿名5-19岁儿童青少年超重。同时,我国儿童青少年超重肥胖问题也很严峻,据《中国居民营养与慢性病状况报告(2020 年)》 显示,6岁以下儿童超重肥胖率达10.4%,6~17岁儿童青少年超重肥胖率近20%。我国儿童超重肥胖总体呈上升趋势,与高血压等多种疾病相关,严重威胁国民健康,增加社会经济成本,已成为我国重要的公共问题之一,因此儿童超重肥胖预防与控制需要家长、老师、医疗卫生及全社会的重视。


为帮助营养师、营养从业者跟进儿童和青少年超重肥胖相关营养共识/指南、相关标准,提高从业能力,促进营养健康行业高质量发展,在中国营养学会教育培训中心指导下,华堂教育营养师赋能工作组(后简称“工作组”)特邀中国疾病预防控制中心营养与健康所学生营养室收集了2014年至2024年发布的儿童青少年超重和肥胖营养共识/指南和相关标准资料,涵盖国际和国内儿童青少年减重肥胖医学营养治疗指南、限能量膳食和代餐相关标准等,汇编成文。工作组会持续收集健康相关营养共识/指南、营养标准等,供各位同仁查阅。




营养师赋能工作组

2024年11月25日


汇编概要


图片

点击看大图



国际共识指南-01

图片

美国儿科学会(AAP)2023临床实践指南:儿童和青少年肥胖的评估和治疗

Clinical Practice Guideline for the Evaluation and Treatment of Children and Adolescents With Obesity


图片

点击看大


美国儿科学会(American Academy of Pediatrics, AAP)是一家非营利性的专业组织,其成员包括超过67,000名儿科医生、儿科专家和相关医疗保健提供者。本文是AAP提出的关于儿童和青少年超重和肥胖的评估和治疗指南。

美国儿科学会(American Academy of Pediatrics, AAP)是一家非营利性的专业组织,其成员包括超过67,000名儿科医生、儿科专家和相关医疗保健提供者。本文是AAP提出的关于儿童和青少年超重和肥胖的评估和治疗指南。

合并

图片

点击看大图


评估

图片

点击看大图


治疗

图片

点击看大图

保健系统

图片点击看大图

障碍与建议

图片

点击看大图

证据差异与未来研究方向

图片点击看大图


总结

通过专业的评估和治疗干预建议来治疗肥胖和肥胖相关的合并症是至关重要的。







参考文献:

Hampl, S. E., Hassink, S. G., Skinner, A. C., et al. (2023). Clinical practice guideline for the evaluation and treatment of children and adolescents with obesity. Pediatrics, 151(2).

原文链接:
https://doi.org/10.1542/peds.2022-060640



图片

国际共识指南-02

图片

英国国家卫生和临床技术优化研究所(NICE):肥胖的诊断、评估和管理临床指南2022

Obesity: identification, assessment and management

图片

点击看大图


英国国家卫生和临床技术优化研究所(NICE)是一个独立组织,为英国国民健康服务(NHS)、公共健康和社会护理系统提供指导和支持。NICE的主要职责包括:临床实践指南、技术评估、公共卫生指导、社会护理指导、质量和效率改进和教育和培训。NICE的工作对于确保NHS和其他护理服务能够提供最高标准的护理至关重要。

图片

点击看大图

评估:

对于BMI在或超过98百分位的儿童,应考虑进行共病评估;

分析学龄儿童的肥胖问题:减重意愿、共病、血脂水平、心理和生活方式等;

对于超重或肥胖且有严重共病或复杂需求的学龄儿童,考虑转介到适当的专家;

检测超重肥胖学龄儿童血压、糖耐量、空腹胰岛素和肝功能等代谢指标;

为正在从儿科服务转到成人服务的儿童和青年安排过渡性照顾。

生活方式干预:

考虑学龄儿童所属生长阶段制定方案并多鼓励其父母参与;

增加身体活动水平或减少不活动,改善饮食行为和饮食质量,并减少能量摄入。

行为干预:
刺激控制,自我监控,目标设定奖励,以达到目标,解决问题。表扬成功,鼓励父母树立期望行为的榜样。

身体活动:

鼓励所有学龄儿童增加身体活动;
超重儿童建议每天运动超过60分钟;
鼓励儿童减少不活动的行为,比如坐着、看电视、使用电脑或玩电子游戏;
父母参与日常活动锻炼并给予自信;

让父母与孩子有机会参与规律活动(足球或舞蹈等)并给予鼓励。

饮食干预:
根据饮食偏好制、不过分限制饮食、鼓励人们改善饮食。
多成分干预,不建议单一饮食方法;
考虑不同年龄阶段的儿童;

对于超重或肥胖的儿童和青少年,总能量摄入量应该低于他们的能量消耗。

药物干预:
对于12岁以下的儿童,在存在严重共病的情况下,只能在特殊的情况下使用药物治疗。只能在专科儿科环境中开始和监测处方。

对于12岁及以上的儿童,用奥利司他治疗仅在存在身体共病(如骨科问题或睡眠呼吸暂停)或严重的心理共病时才推荐。

继续处方或停药:
药物治疗是为了维持减肥效果而不是持续减重;
考虑微量元素的补充;

推荐给儿童开6—12个月的奥利司他进行测试,并定期审查以评估有效性、不良反应和依从性。

手术干预:
儿童和青少年一般不建议儿童或青少年进行手术干预,只有在特殊情况下,如果他们已经达到生理成熟,才可以考虑进行减肥手术;
肥胖手术应仅由多学科团队进行,以提供以下儿科专业知识:术前评估(风险效益分析,预防肥胖并发症,饮食障碍信息的专家评估);潜在的体重减轻和相关风险;定期术后评估,包括专家饮食和手术随访;管理共病;术前后心理支持;适当时进行整形手术(如腹板切除术;合适手术的设施等);
协调围绕儿童和青少年及其家庭需要的手术护理和随访;
确保所有的青少年在接受减肥手术前都有一个全面的心理、教育、家庭和社会评估。

进行全面的医学评估,包括基因筛查或手术前的评估,以排除罕见的、可治疗的肥胖原因。

针对近期发病的2型糖尿病患者的减肥手术:
加速评估:BMI≥35,需要接受专业评估和减重服务;

考虑评估:BMI为30-34.9,需要接受三级服务;亚洲家庭背景的2型糖尿病患者,其BMI低于其他人群,接受专业评估和减重服务。

随访护理:
至少两年的随访,包括:监测营养摄入、监测共病、药物审查、饮食和营养评估、体育活动建议,心理支持。

总结

需要对不同肥胖情况及年龄段的儿童及青少年提供对应的干预方法,其中有生活方式干预、行为干预、身体活动和饮食干预;另外药物干预和手术干预及之后的护理需要相关专业人员对儿童的肥胖情况进行进一步的诊断的评估,并确保在全面专业的团队检测下进行。






参考文献:
National Institute for Health and Care Excellence (NICE). (2014). Obesity: identification, assessment and management [NG43].
原文链接:
https://www.nice.org.uk/guidance/ng43



图片

国际共识指南-03

图片

终止儿童肥胖委员会:儿童肥胖证据的审议
Consideration of the evidence on childhood obesity for the Commission on Ending Childhood Obesity


图片

点击看大图

终止儿童肥胖委员会成立于2014年,负责审查、建立和说明现有要求和策略之间的差距。在咨询了100多个世界卫生组织成员国和审阅了近180条在线建议后,委员会为世界上不同情况下成功解决儿童和青少年肥胖问题提出了一系列建议。
图片

点击看大图


  • 实施综合措施以促进儿童和青少年健康食物的摄入,减少不健康食物和含糖饮料的摄入。
  • 实施综合措施促进儿童和青少年的身体活动,减少久坐少动的行为。
  • 与非传染性疾病预防指南结合和加强当前对孕前和产前保健的指导,以降低儿童肥胖的风险。
  • 在儿童早期提供健康饮食、睡眠和身体活动的指导和支持,以确保儿童正常生长和形成健康习惯。
  • 实施综合措施, 促进学龄儿童和青少年健康的学校环境,健康和营养素养及身体活动。
  • 为肥胖的儿童和年轻人提供以家庭为基础的、多样化生活方式的体重管理服务。
总结

通过为政府提供以上饮食、身体活动、孕期、睡眠时间和环境建设等政策建议,对婴幼儿、儿童和青少年发展为肥胖,发现和治疗已经肥胖的儿童和青少年实现预防和干预。






参考文献:

World Health Organization (WHO). (2015). Consideration of the evidence on childhood obesity for the Commission on Ending Childhood Obesity. World Health Organization.

原文链接:

https://apps.who.int/iris/bitstream/handle/10665/198720/9789241509653_eng.pdf


图片

国际共识指南-04

图片

世界卫生组织(WHO)2025全球营养目标:儿童超重政策简报

Global Nutrition Targets 2025:Childhood Overweight Policy Brief

图片

点击看大图

2012年,世界卫生大会第65.6号决议批准了一项孕婴幼儿营养全面实施计划,该计划明确规定了2025年的6个全球营养目标,其中一个为实现儿童时期超重率零增长。根据以上营养目标,WHO对个人、卫生从业人员、相关部门和食品业四个层面提出政策建议。
建议1:个人层面
支持儿童在健康饮食、身体活动、久坐行为和睡眠方面的行为;限制电子屏幕使用时间;限制饮用和食用含糖饮料和高热量食物,并提倡其他健康饮食行为;享受健康生活(健康饮食、身体活动、保证睡眠时间和质量、远离烟酒、情绪自我调节);限制总脂肪和糖的能量摄入,增加水果和蔬菜以及豆类、全谷物和坚果的食用量;定期进行身体活动。
建议2:卫生从业人员层面
评估前往医疗机构就诊人员的体重和身高;就健康饮食和生活方式提供咨询;当做出肥胖诊断后,提供肥胖综合预防和管理卫生服务,包括健康饮食、身体活动以及医疗和手术措施;监测其他非传染性疾病危险因素(血糖、血脂和血压),并评估是否存在合并症和残疾,包括精神障碍。
建议3:相关部门层面
旨在创造健康食品环境的结构性、财政和监管行动,使选择更健康食品更加可得、可及和可取;卫生部门为识别风险、预防、治疗和管理疾病而设计和配备的应对措施。这些行动需要借鉴并融入更广泛的努力,以通过初级卫生保健方法应对非传染性疾病并加强卫生系统。
建议4:食品业
少加工食品中的脂肪、糖和盐含量;确保所有消费者都能够得到可负担得起的健康营养选择;限制对高糖、高盐和高脂食品的营销活动,尤其是针对儿童和青少年的营销;确保健康食品选择的可得性并支持在工作场所定期进行身体活动。
总结
通过对个人、卫生从业人员、相关部门和食品业提出政策建议,为儿童创造健康的外界环境,以达到2025年全球营养目标:实现儿童超重肥胖的零增长。





参考文献:

World Health Organization (WHO). (2017). Global nutrition targets 2025: Childhood overweight policy brief. World Health Organization.

原文链接:

https://www.who.int/nutrition/publications/globaltargets2025_policybrief_overweight/en/



图片


图片

我国共识指南-01

图片

国家卫生健康委办公厅:儿童青少年肥胖食养指南(2024年版)

儿童青少年肥胖率快速上升,已成为重要公共卫生问题。为了遏制儿童青少年肥胖流行,培养健康饮食习惯,促进健康成长。国家卫生健康委办公厅根据《健康中国行动(2019—2030年)》和《国民营养计划(2017—2030年)》相关要求制定。指南用于指导基层卫生工作者、2~17岁儿童青少年的家长和校医等。
肥胖分型

图片

点击看大图

食养原则和建议

小份多样,保持合理膳食结构。

辨证施食,因人因时因地制宜。

良好饮食行为,促进长期健康。

积极身体活动,保持身心健康。

多方合作,创造社会支持环境。

定期监测,科学指导体重管理。

图片

点击看大图

2~17 岁正常体重儿童青少年各类食物建议摄入量及能量需要量

图片

点击看大图

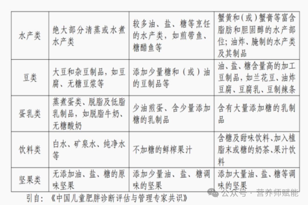
肥胖儿童青少年的食物选择

依据儿童青少年的生长发育特点和平衡膳食原则,儿童青少年食物选择应多样化,注意荤素搭配、粗细搭配和色彩搭配;保证鱼、禽、蛋、瘦肉奶及奶制品、大豆及其制品、全谷物和蔬菜摄入的同时,优先选择能量较低、微量营养素密度较高和血糖生成指数较低的食物。要注意适量性、可及性和适宜性。

图片

图片

点击看大图

总结
该指南基于食养理念,融合现代营养学理论与中医养生方案,提出了针对儿童青少年肥胖的食养基本原则及食谱示例。本指南主要针对基层卫生服务人员、家长及学校医务工作者,旨在通过合理膳食、积极的身体活动、多方协作及定期监测等策略,预防和控制儿童青少年肥胖问题,以促进其健康成长。





参考文献:
国家卫生健康委食品安全标准与监测评估司, 中国疾病预防控制中心营养与健康所, 儿童青少年肥胖食养指南编写专家组, 等. (2024). 儿童青少年肥胖食养指南(2024年版). 卫生研究, 53(3), 363-367.
原文链接:
https://doi.org/10.19813/j.cnki.weishengyanjiu.2024.03.004



图片

我国共识指南-02

图片

儿童青少年超重肥胖的医学体重管理专家共识

图片点击看大图


该共识由广东省中西医结合学会肥胖与体重管理专业委员会发起,联合广东省预防医学会内分泌代谢病防治专业委员会、广州南大菲特医疗健康科技有限公司,依据《中国学龄儿童少年超重和肥胖预防与控制指南》,结合国内外儿童青少年超重肥胖最新指南和循证依据,编写制定了本共识,旨在使儿童青少年超重肥胖的体重管理流程更加科学、规范和简便易行,促进相关研究的发展,为患者提供安全、有效的干预措施。

共识要点:
1、BMI作为儿童肥胖主要诊断指标,腰围和WHtR作为辅助指标。需评估并发症,排除继发性肥胖。
2、该共识建议儿童体重管理目标为保持BMI低于该性别年龄段的超重界值点;对于腰围超标、超重伴代谢性危险因素以及肥胖的儿童青少年,将减重5%~10%作为初始目标。
3、医学体重管理以生活方式干预(包括营养厨房、运动处方、行为管理)作为治疗首选,药物和手术谨慎使用。定期监测、随访与评估,动态调整方案。
4、共识强调医学体重管理需要多学科团队合作,为儿童青少年提供科学、规范、简便易行的干预措施。此外,家长积极参与和长期随访是成功控制体重的关键。
儿童青少年超重肥胖的医学体重管理诊疗流程


图片

图片

点击看大图
总结
此共识提出了规范化诊疗的必要性,并阐述了超重肥胖的诊断、分类、危害、筛查路径和医学体重管理方案,包括生活方式干预、药物治疗、手术治疗和中医药疗法,其中强调了家长参与和长期随访的重要性,为儿童青少年超重肥胖的防控工作提供了重要的指导,有助于提高干预效果,促进儿童青少年健康成长。





参考文献:
广东省中西医结合学会肥胖与体重管理专业委员会, 广东省预防医学会内分泌代谢病防治专业委员会. (2023). 儿童青少年超重肥胖的医学体重管理专家共识. 国际内分泌代谢杂志, 43(3), 261-273.
原文链接:
https://doi.org/10.3760/cma.j.cn121383-20220815-08021



图片

我国共识指南-03

图片

中国儿童肥胖诊断评估与管理专家共识

图片

点击看大图

中华医学会儿科学分会内分泌遗传代谢学组、临床营养学组、儿童保健学组、中华儿科杂志编辑委员会组织有关专家,在参考国内外最新循证医学证据及相关指南的基础上,历时 7 个月余制订“中国儿童肥胖诊断评估与管理专家共识”。
本专家共识着重强调肥胖以及肥胖相关疾病的一体化管理,进一步规范儿童超重和肥胖及相关并发症的诊断、评估、治疗以及预防与管控,用于指导基层医护人员日常工作实际应用。
肥胖的治疗

治疗原则:减少能量摄入、增加能量消耗、减少体脂、不影响健康和生长发育。

生活方式干预:

  • 饮食调整:控制总量、调整结构、健康饮食行为,参考“平衡膳食宝塔”和“平衡膳食餐盘”。

  • 适当的身体活动:形式多样、强度适宜、频率足够,参考“中国儿童青少年身体活动指南”。

  • 睡眠干预:改善睡眠障碍、养成健康睡眠习惯。

心理行为干预:

  • 行为疗法:行为分析、定目标行为、定中介行为、定期限、定奖惩方案、实施及评价。

  • 心理治疗:心理卫生教育、心理干预。

药物治疗:奥利司他、利拉鲁肽、生长激素、生长抑素类似物、瘦素等。

代谢减重手术:袖状胃切除术、Roux-en-Y胃旁路术。

肥胖的预防与管控

从宫内开始:调整孕前体重、孕期体重增长、预防巨大儿。

出生后:母乳喂养、合理添加辅食。

儿童期:均衡膳食、保证身体活动和睡眠、定期体检、及早干预。

政府、社会、个人共同参与:多部门合作、全社会共同参与,利用互联网医疗和大数据管理,实现家庭-社区-学校-医院的有效联动。

图片

点击看大图

总结
本专家共识详细阐述了中国儿童肥胖的诊断、评估、治疗和预防管控。 强调生活方式干预的重要性,包括饮食调整、运动处方和睡眠干预。预防方面, 应从孕期开始,并持续关注儿童期的饮食、运动和睡眠习惯,尽早发现并干预肥胖问题。





参考文献:
中华医学会儿科学分会内分泌遗传代谢学组, 中华医学会儿科学分会儿童保健学组, 中华医学会儿科学分会临床营养学组, 等. (2022). 中国儿童肥胖诊断评估与管理专家共识. 中华儿科杂志, 60(6), 507-515.
原文链接:
https://doi.org/10.3760/cma.j.cn112140-20220112-00043



图片

我国共识指南-04

图片

儿童肥胖预防与控制指南(2021)

图片

点击看大图


该《指南》修订委员会于2018年组建,对2008年原有指南进行修订,旨在制定儿童肥胖预防和控制的路径和评估体系,针对体重正常儿童、超重和肥胖儿童、与儿童相关的支持性环境提出推荐意见。
儿童肥胖的预防:
  • 生命早期:母亲孕期体重监测和管理;婴幼儿期母乳喂养;适时适量添加辅食。
  • 膳食摄入和饮食行为:食物品种多份量小,少吃高能量密度食物;合理选择零食,少喝或不喝含糖饮料,足量饮水;规律进餐,每天吃早餐;多在家就餐,少在外就餐;营造良好的就餐氛围,就餐时尽量不看视频。
  • 身体活动和生活方式:保持足量的身体活动;减少静态活动,限制视屏时间;保证适宜睡眠时间。
超重肥胖儿童的防控:
  • 饮食干预:限制总能量摄入,定期检测生长发育;减少膳食中添加糖和淀粉类碳水化合物摄入;用低GI食物代替膳食中的高GI食物;减少膳食脂肪摄入,特别是含饱和脂肪酸较多的食物;指导儿童合理选择和摄取食物。

  • 运动干预:超重肥胖儿童在日常身体活动尽可能达到一般儿童推荐量的基础上,应遵循循序渐进原则,根据超重肥胖儿童的运动能力进行有计划的有氧运动(3~5次/周)和抗阻(2~3 次/周)运动干预,并形成长期运动的习惯;每次的身体活动干预以超重肥胖儿童喜欢的大肌群参与的身体活动为主,逐渐达到每次至少50分钟的中高强度身体活动;为了提高或保持降体重的效果,在超重肥胖儿童的能力范围内,增加运动量时,可首先延长每次运动时间,再增加运动频率,最后增加强度。

  • 行为干预:在合理膳食和增加身体活动的基础上,实施行为干预;采用认知重组、目标设定、自我监测等行为改变方法;鼓励父母或其他家庭成员共同参与。

    儿童肥胖防控的支持性环境:
  • 家庭环境:保证家庭共餐,家庭要多提供健康的低能量食物,减少提供不健康的高能量食物;父母以身作则,通过行为示范作用,鼓励和支持儿童健康行为,包括饮食和身体活动等的养成;积极创建促进儿童增加身体活动的家庭环境;家庭要采取鼓励型、权威型喂养模式,并建立以健康为导向的食物规则。
  • 校园环境:学校、幼儿园制定并实施营养健康政策;加强学校、幼儿园营养、运动健康教育,增强学校工作人员的示范作用;提供营养均衡的校园餐;小卖部禁止售卖高糖高脂肪食物,提供充足的符合卫生标准的饮用水;鼓励增加课外活动时间,提供适合不同年龄学生的运动设施。
  • 社区环境:在儿童活动的场所周边,营造有利于选择健康食物的支持性社区环境,增加可提供新鲜蔬菜水果等健康食物的超市和自由市场数量,适当减少以提供高能量食物为主的快餐店数量;在儿童所在社区,建设有利于促进身体活动的建成环境,给儿童提供安全、便利的身体活动场所和游戏娱乐设施。
  • 社会文化环境和政策环境:落实好已经出台的各项政策计划的实施、分析和评估;研讨税收等调控措施减少儿童含糖饮料消费;限制面向儿童的不健康食品广告宣传及其他营销策略;推动对儿童食品营养标签的使用;倡导企业生产儿童健康食品和优化食品营养构成。

图片

点击看大图

总结
该指南强调通过综合策略(饮食、运动、行为和环境)预防和控制儿童肥胖。此外,指南提供了儿童肥胖的评估方法,如体重指数(BMI)和腰围测量,并建议定期监测儿童的生长发育情况。还强调了家庭支持的重要性,提倡学校提供健康的饮食环境和丰富的体育活动。





参考文献:
《儿童肥胖预防与控制指南(2021)》汇编委员会
原文链接:
http://file8.foodmate.net/file/upload/202107/13/173345281.pdf



图片

我国共识指南-05

图片

中国营养学会:学龄儿童体重管理营养指导规范


图片

点击看大图


2015年中国营养学会牵头制定学龄儿童体重管理营养指导规范,对6~17岁不同年龄段的正常、超重/肥胖、消瘦儿童制定体重管理膳食原则和营养摄入推荐。

学龄儿童健康体重标准

以 WS/T456-2014   中“消瘦”的BMI界值和WS/T586-2018中“超重”和“肥胖”的体质指数(Body Mass Index,BMI) 界值并结合WHtR 的0.46、0.48、0.50(分别对应预警、诊断、诊断严重腹型肥胖)的判定界点作为6~18岁学龄儿童体重状况的评定标准。

学龄儿童体重管理膳食原则

设定合理的膳食能量摄入水平,保证每日摄入适量食物

配制营养素齐全、比例适当的膳食

建议每人每天摄入12种以上食物,每周25种以上,保证摄入食物的多样性

坚持每天运动,维持能量摄入与消耗的平衡,保持健康体重

确保食材新鲜和容易获得

选择适宜的食物 推荐低能量、高营养密度的食物

烹饪方法科学合理

进餐方法及注意事项:三餐定时定量,能量分配合理、按需取餐、保持安静愉悦就餐氛围、细嚼慢咽,不挑食偏食,不暴饮暴食、多在家就餐,少在外就餐或点外卖

不同年龄段正常体重学龄儿童的能量需要量

图片

点击看大图

超重/肥胖学龄儿童营养摄入推荐
能量
6~12岁的超重儿童, 应在保证儿童正常生长、发育的同时,保持能量摄入接近于总能量消耗,并适量增加体育锻炼;肥胖儿童需要适量减少能量的摄入,推荐减重速度不超过每周0.45kg
对于13~17岁的青春期早期的超重/肥胖儿童,应保证生长发育、维持体重;而对于已经达到或接近身高最大值的超重/肥胖儿童,需要适量减少能量的摄入,且减重速度不超过每周0.9kg
宏量营养素
碳水化合物占总能量的45%~65%,脂肪占总能量的25%~35%,蛋白质占总能量的10%~25%
食物种类和数量
控制总能量摄入,限制高能量食物;保证蛋白质、维生素、矿物质的充足摄入,提高水产品、蔬菜、水果的摄入量;适量增加粗杂粮及全谷物的摄入量;控制高脂肪、高糖、高钠食物的摄入。参考《中国居民膳食指南(2016)》,肥胖儿童减重时期其能量需要量应在正常儿童需要量的基础上每天减少 1256~2093kJ (等于300~500kcal) 的标准
不同场所学龄儿童体重管理的营养指导
图片

点击看大图

管理流程

图片

点击看大图

总结
针对消瘦、超重和肥胖等不同体重状况的学龄儿童给出了具体的营养干预建议及对应的合理膳食方针。





参考文献:
中国营养学会. (2021). 中国营养学会关于发布《学龄儿童体重管理营养指导规范》等3项团体标准的公告(中营学发〔2021〕026号) [EB/OL]. (2021-06-04)[2024-10-15].
原文链接:
http://file8.foodmate.net/file/upload/202107/13/173345281.pdf



华堂教育
中营华堂教育科技(北京)有限公司(简称华堂教育)成立于2018年,是中国营养学全资子公司,与中国营养学会教育培训中心共同开展行业相关职业培训及考核。

愿景为“用教育和科技推动营养健康发展”
电话:010-83554762                                 联系邮箱:htjy@cnce.net
联系地址:北京市朝阳区建国门外大街甲14号14层1401内1403